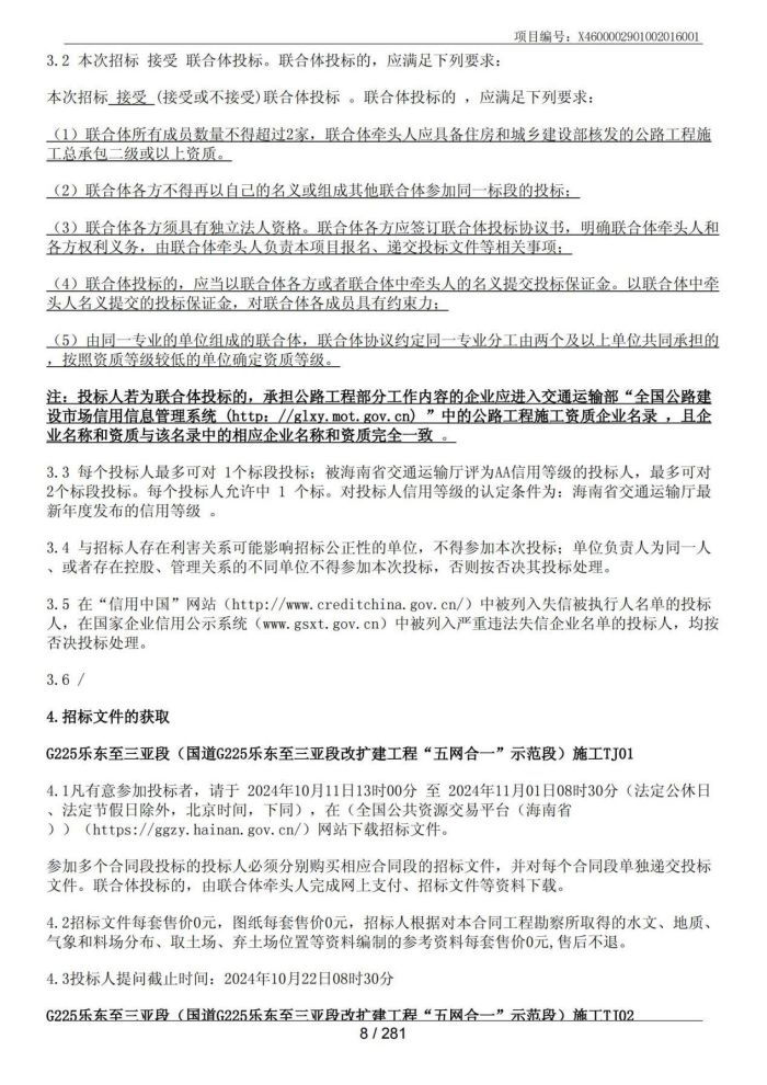
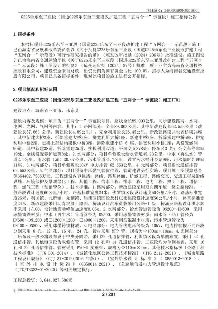
發布時間:2024/10/11 20:03:12
公司概況 - 公司新聞 - 黨建工作 - 企業文化- 人力資源 - 公司公告 - 聯系我們 -
海南省交通投資控股有限公司版權所有
公司地址:海南省海口市國興大道5號海南大廈農信樓6層 郵編:570203